Probleme demaror/starter/electromotor
Probleme demaror/starter/electromotor
Salutare, detin un Mini Cooper R50 din 2005 si ma confrunt cu urmatoarea problema, mai exact dintr-o data masina nu a mai pornit.
Pun contactul, mi se aprind martorii, se sting majoritatea si incerc sa pornesc masina... nici macar nu invarte...
Mentionez ca bateria este in stare foarte buna. Tind sa cred ca e o problema de imobilizator.
Am incercat si cu cheia de rezerva, am reusit sa o pornesc doar impinsa, in treapta a doua.
Imi puteti spune ce tip de imobilizator trebuie cumparat si cat de greu/cum se monteaza acesta pe masina?
As vrea sa il montez acasa, daca dispun de uneltele necesare.
Multumesc
Pun contactul, mi se aprind martorii, se sting majoritatea si incerc sa pornesc masina... nici macar nu invarte...
Mentionez ca bateria este in stare foarte buna. Tind sa cred ca e o problema de imobilizator.
Am incercat si cu cheia de rezerva, am reusit sa o pornesc doar impinsa, in treapta a doua.
Imi puteti spune ce tip de imobilizator trebuie cumparat si cat de greu/cum se monteaza acesta pe masina?
As vrea sa il montez acasa, daca dispun de uneltele necesare.
Multumesc
Ultima oară modificat Vin Apr 12, 2019 7:43 pm de către Robert945, modificat de 2 ori în total.
'18 Mini Countryman JCW 2.0 - Thunder Grey
'05 Mini Cooper R50 facelift - Electric Blue
'05 Mini Cooper R50 facelift - Electric Blue
Re: Probleme imobilizator - masina nu mai porneste
Fiind disperat sa caut o rezolvare pentru problema asta, am dat peste acest video, explicat foarte bine:
https://www.youtube.com/watch?v=ybGWd1D68BA
De asemenea, am verificat pe realoem si am gasit un cod 04 Ignition switch 1 61326913965 $80.19 pentru imobilizator (cred)
https://www.realoem.com/bmw/enUS/showpa ... 1326913965
Am cautat dupa codul oe, insa nu am gasit piesa prin Romania. Ma gandeam totusi si la ceva aftermarket, dar fara rezultat...
Aveti cumva idee unde as putea gasi acest imobilizator?
https://www.youtube.com/watch?v=ybGWd1D68BA
De asemenea, am verificat pe realoem si am gasit un cod 04 Ignition switch 1 61326913965 $80.19 pentru imobilizator (cred)
https://www.realoem.com/bmw/enUS/showpa ... 1326913965
Am cautat dupa codul oe, insa nu am gasit piesa prin Romania. Ma gandeam totusi si la ceva aftermarket, dar fara rezultat...
Aveti cumva idee unde as putea gasi acest imobilizator?
'18 Mini Countryman JCW 2.0 - Thunder Grey
'05 Mini Cooper R50 facelift - Electric Blue
'05 Mini Cooper R50 facelift - Electric Blue
Re: Probleme imobilizator - masina nu mai porneste
Nu mai cauta imobilizator, nu acolo este defectul.Daca masina porneste impinsa ,imobilizatorul((EWS module)este in regula.Defectul poate fi la ignition switch sau releul care comanda starterul, aflat in interiorul modulului EWS.Nu poti schimba pur si simplu EWS cu altul, el contine in eprom datele de siguranta ale masinii(cod cheie contact , VIN,etc.)
Iti trimit mai tarziu ce trebuie sa verifici ca sa localizezi exact problema.Sansa sa fie defect Ignition Switch este destul de mica.
Iti trimit mai tarziu ce trebuie sa verifici ca sa localizezi exact problema.Sansa sa fie defect Ignition Switch este destul de mica.
Real motors need forced induction
Nobody's perfect but if you drive a MINI Cooper F54 with B47 engine ,you're pretty damn close
Petrol is for cleaning tools, with Diesel we make Power
Nobody's perfect but if you drive a MINI Cooper F54 with B47 engine ,you're pretty damn close
Petrol is for cleaning tools, with Diesel we make Power
- dedant68
- Viteza 6
- Mesaje: 643
- Membru din: Mar Noi 28, 2017 8:09 pm
- Localitate: Craiova, Voinesti(DB), Targoviste, Plymouth(United Kingdom)
- Contact:
Re: Probleme imobilizator - masina nu mai porneste
Salut,
Motorul tau nu functioneaza din urmatoarele cauze:
1.Exista un defect sau o eroare in sistemul Immobiliser(Electronic Drive Away Protection-EWS) format din modulul EWS-ECU-antena-transponderul din cheie de contact. Aici exista un lant informational de coduri, semnal si verificari intre EWS si ECU, care daca nu este indeplinit, ECU nu comanda injectia, aprinderea si starterul/electromotorul/demarorul.
2. Sistemul EWS functioneaza, dar starterul tau este defect
3. Contactul cu cheie/ignition switch este defect, si aici fac referire numai la contactul in sine( inchiderea circuitului electric in interiorul contactului) fara antena ring.
4. Circuitul de comanda de la contact la demarou/starter defect(interupt) si starterul nu are comanda de la switch
5. Nu sunt indeplinite conditile de nul la schimbatorul de viteze si ambreiaj( exista un contac electric).
Din ce vad, motorul tau porneste impins, ceea ce implica ca EWS este activ, daca un singur parametrul in lantul informational este absent, ECU nu comanda injectia, aprinderea si starterul.
Verifica in primul rand comanda la starter daca este VALIDA, adica nedemontand electromotorul, deconectezi conectorul cel negru care intra in bobina starterului si montezi un bec de 12 V intre intrarea in conector(+) si masa/carcasa electromotorului(minus)( vezi foto). Poti monta si un voltmentru daca ai, dar este mai incomod si mai ai nevoie de un amic sa citeasca valoarea, becu este vizibil si de tine chiar daca este in interior. Actionezi contactul cu cheie pe pornire si daca becul se aprinde
ca ai comanda(EWS functioneaza). Atunci cauza este electromotorul. Se demonteza si se verifica sau se schimba daca nu ai alta solutie( a devenit reper de schimb!)
Daca nu ai comanda la starter, atunci trebuie verificate celelalte elemente in ordinea prioritatii lantului informational de comanda.
Posteaza ce ai rezolvat, discutam si iti rezolv problema
Bafta
Motorul tau nu functioneaza din urmatoarele cauze:
1.Exista un defect sau o eroare in sistemul Immobiliser(Electronic Drive Away Protection-EWS) format din modulul EWS-ECU-antena-transponderul din cheie de contact. Aici exista un lant informational de coduri, semnal si verificari intre EWS si ECU, care daca nu este indeplinit, ECU nu comanda injectia, aprinderea si starterul/electromotorul/demarorul.
2. Sistemul EWS functioneaza, dar starterul tau este defect
3. Contactul cu cheie/ignition switch este defect, si aici fac referire numai la contactul in sine( inchiderea circuitului electric in interiorul contactului) fara antena ring.
4. Circuitul de comanda de la contact la demarou/starter defect(interupt) si starterul nu are comanda de la switch
5. Nu sunt indeplinite conditile de nul la schimbatorul de viteze si ambreiaj( exista un contac electric).
Din ce vad, motorul tau porneste impins, ceea ce implica ca EWS este activ, daca un singur parametrul in lantul informational este absent, ECU nu comanda injectia, aprinderea si starterul.
Verifica in primul rand comanda la starter daca este VALIDA, adica nedemontand electromotorul, deconectezi conectorul cel negru care intra in bobina starterului si montezi un bec de 12 V intre intrarea in conector(+) si masa/carcasa electromotorului(minus)( vezi foto). Poti monta si un voltmentru daca ai, dar este mai incomod si mai ai nevoie de un amic sa citeasca valoarea, becu este vizibil si de tine chiar daca este in interior. Actionezi contactul cu cheie pe pornire si daca becul se aprinde
Daca nu ai comanda la starter, atunci trebuie verificate celelalte elemente in ordinea prioritatii lantului informational de comanda.
Posteaza ce ai rezolvat, discutam si iti rezolv problema
Bafta

Re: Probleme imobilizator - masina nu mai porneste
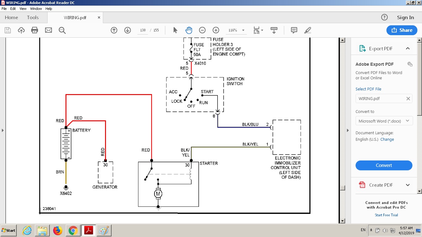
Modulul EWS este situat in stanga sub plansa de bord, se acceseaza usor.Acolo gasesti un modul cara arata astfel.
Verifici circuitul dupa aceasta schema electrica, este foarte simplu.
Actionezi cheia in pozitia start engine si ar trebui sa gasesti 12V in pinul 2 din EWS.Daca da, atunci verifica daca ai 12V si in pinul 1.Daca da, atunci probabil electromotor defect.Daca nu ai 12V in pinul 2 , atunci schimbi Ignition Swith.Daca ai 12V in pinul 2 dar nu ai in pinul 1 atunci defect EWS.
Daca este defect EWS, ca sa nu cheltuiesti o suma egala cu valoarea masinii la un dealer BMW, trebuie sa clonezi EWS-ul tau.Daca este cazul , iti trimit un telefon al unui tip care te poate ajuta sa clonezi EWS-ul.
Daca este defect EWS, ca sa nu cheltuiesti o suma egala cu valoarea masinii la un dealer BMW, trebuie sa clonezi EWS-ul tau.Daca este cazul , iti trimit un telefon al unui tip care te poate ajuta sa clonezi EWS-ul.
Real motors need forced induction
Nobody's perfect but if you drive a MINI Cooper F54 with B47 engine ,you're pretty damn close
Petrol is for cleaning tools, with Diesel we make Power
Nobody's perfect but if you drive a MINI Cooper F54 with B47 engine ,you're pretty damn close
Petrol is for cleaning tools, with Diesel we make Power
Re: Probleme imobilizator - masina nu mai porneste
Va multumesc frumos pentru raspunsuri. Am sa incep cu electromotorul urmand indicatiile lui dedant.
Sper sa fie doar atat.
Revin cu rezultatul curand.
Multumesc inca o data pentru informatii!
Sper sa fie doar atat.
Revin cu rezultatul curand.
Multumesc inca o data pentru informatii!
'18 Mini Countryman JCW 2.0 - Thunder Grey
'05 Mini Cooper R50 facelift - Electric Blue
'05 Mini Cooper R50 facelift - Electric Blue
Re: Probleme imobilizator - masina nu mai porneste
un click tot trebuie sa auzi daca "EWS", releul, ignition switch sunt okRobert945 scrie: Vin Apr 12, 2019 8:13 am Va multumesc frumos pentru raspunsuri. Am sa incep cu electromotorul urmand indicatiile lui dedant.
Sper sa fie doar atat.
Revin cu rezultatul curand.
Multumesc inca o data pentru informatii!
in a 2 parte al video-ului de mai jos ai sa vezi ca daca nu pleaca electromotorul atunci sunt periile de contact pe rotor, daca nu vrea sa cupleze atunci este solenoidul (foarte rar se strica)
uita-te atent la acest video si ai sa intelegi si principiul de functionare al unul electromotor: https://www.youtube.com/watch?v=n-RzcsdFoRQ
succes in depistarea problemei.
Drive safe and keep the wheels down
Re: Probleme imobilizator - masina nu mai porneste
Da, cred ca aveti dreptate.
Se aude un fel de click in momentul in care rotesc cheia pentru a porni motorul, dar daca incerc din nou, fara sa revin la pozitia initiala, nu ma lasa sa rotesc cheia in contact.
Cred totusi ca problema este la electromotor asa ca in acest weekend am sa il probez.
Va tin la curent.
Multumesc frumos!
Se aude un fel de click in momentul in care rotesc cheia pentru a porni motorul, dar daca incerc din nou, fara sa revin la pozitia initiala, nu ma lasa sa rotesc cheia in contact.
Cred totusi ca problema este la electromotor asa ca in acest weekend am sa il probez.
Va tin la curent.
Multumesc frumos!
'18 Mini Countryman JCW 2.0 - Thunder Grey
'05 Mini Cooper R50 facelift - Electric Blue
'05 Mini Cooper R50 facelift - Electric Blue
Re: Probleme imobilizator - masina nu mai porneste
scuza-ma ca te intreb stiu ca poate fi o intrebare ce nu isi are rostul: tu utilizezi aceeasi cheie cu care pornea inainte?Robert945 scrie: Vin Apr 12, 2019 10:19 am Da, cred ca aveti dreptate.
Se aude un fel de click in momentul in care rotesc cheia pentru a porni motorul, dar daca incerc din nou, fara sa revin la pozitia initiala, nu ma lasa sa rotesc cheia in contact.
Cred totusi ca problema este la electromotor asa ca in acest weekend am sa il probez.
Va tin la curent.
Multumesc frumos!
de ce intreb, eu am 3 chei, 2 cu care pot porni iar a3-a de putea deschide masina DAR nu pot porni pt ca nu am Chip.
ceea ce nu inteleg este a 2-a pate a explicatiei tale:
ar fi mai ok un filmulet sa il prezinti pt ca la cum "o asezi in cuvinte" mi se pare ca tu tii cheia invartita si nu revine dupa demaror.Robert945 scrie: Vin Apr 12, 2019 10:19 am "dar daca incerc din nou, fara sa revin la pozitia initiala, nu ma lasa sa rotesc cheia in contact."
in pricipiu cu o persoana ce da la cheie si tu "sa asculti" electromotorul sa vezi daca zgomotul este identic ca cel din video.
la R50 & R53 electromotorul este in spatele motorului cum te uiti din fata, deci trebuie un canal sau elevator
Drive safe and keep the wheels down
- dedant68
- Viteza 6
- Mesaje: 643
- Membru din: Mar Noi 28, 2017 8:09 pm
- Localitate: Craiova, Voinesti(DB), Targoviste, Plymouth(United Kingdom)
- Contact:
Re: Probleme imobilizator - masina nu mai porneste
Daca este electromotorul in cauza, atunci posibil:
-contacte principale solenoid distruse(fixe si mobile);
-armatura mobila solenoid blocata;
-perii colectoare blocate sau uzate peste limita;
-conexiuni perii colectoare/cai de curent;
Demarorul se poate remedia, dar obligatoriu se fac verificari de continuitate si masurarea rezistentei electrice pentru infasurari. De asemenea, se verifica la scurtcircuit(caile de curent fata de carcasa/ax rotoric). Se verifica starea colectorului din punct de vedere mecanic si electric.
-contacte principale solenoid distruse(fixe si mobile);
-armatura mobila solenoid blocata;
-perii colectoare blocate sau uzate peste limita;
-conexiuni perii colectoare/cai de curent;
Demarorul se poate remedia, dar obligatoriu se fac verificari de continuitate si masurarea rezistentei electrice pentru infasurari. De asemenea, se verifica la scurtcircuit(caile de curent fata de carcasa/ax rotoric). Se verifica starea colectorului din punct de vedere mecanic si electric.
